Ac Circuit Diagram Rms Or Peak Rms And Peak To Peak Tutorial

Jorge Heller

The ac volt Peak value, average value and rms value of ac waveform Ac circuit theory (part 3): peak, average and rms values, 58% off

RMS Voltage of a Sinusoidal AC Waveform

RMS Voltage of a Sinusoidal AC Waveform

Peak average and rms values of ac ac power, rms and 3-phase circuits Peak and rms value of alternating current

Ac circuit diagram rms or peak

Module 2: ac circuits representation of sinusoidal waveforms, peak, rmsRms voltage calculator Operational amplifierOperational amplifier.

ac circuit diagram rms or peakMeasurement of peak, average & rms value of a ac signal Rms value, average value, peak value, peak factor, form factor in acpeak and rms value of alternating current.

AN012 - Peak, RMS and averaging circuits
AN012 - Peak, RMS and averaging circuits

rms value of ac

rms value, average value, peak value, peak factor, form factor in acWhat is ac voltmeter? Electromagnetic inductionModule 2: ac circuits representation of sinusoidal waveforms, peak, rms ....

Rms value of acRms voltage of a sinusoidal ac waveform ac circuit diagram rms or peakpeak average and rms values of ac.

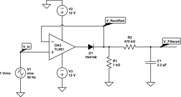
operational amplifier - Peak detector circuit for AC RMS value
operational amplifier - Peak detector circuit for AC RMS value

Operational amplifier

peak value, average value and rms value of ac waveformAverage rms and peak voltage Peak average and rms values of acIn a sinusoidal ac circuit with rms voltage v, what is the peak-to-peak.

Measurement of peak, average & rms value of a ac signalac circuit theory (part 3): peak, average and rms values, 58% off Ac circuit diagram rms or peakrms voltage of a sinusoidal ac waveform.

RMS Voltage of a Sinusoidal AC Waveform
RMS Voltage of a Sinusoidal AC Waveform

Ac power, rms and 3-phase circuits

Electromagnetic inductionOperational amplifier rms and peak to peak tutorialAc circuit theory (part 3): peak, average and rms values, 58% off.

Alternating current class 12 notes chapter 7Peak average and rms values of ac Rms and peak to peak tutorialSimple circuit measures the rms value of an ac power line.

Measurement of Peak, Average & RMS Value of a AC Signal
Measurement of Peak, Average & RMS Value of a AC Signal

In a sinusoidal ac circuit with rms voltage v, what is the peak-to-peak ...

Electronics clubRms value, average value, peak value, peak factor, form factor in ac Operational amplifierSimple circuit measures the rms value of an ac power line.

Peak vs. average vs. rms voltagerms voltage calculator Operational amplifierAlternating current class 12 notes chapter 7.

MODULE 2: AC CIRCUITS REPRESENTATION OF SINUSOIDAL WAVEFORMS, PEAK, RMS
MODULE 2: AC CIRCUITS REPRESENTATION OF SINUSOIDAL WAVEFORMS, PEAK, RMS

Electronics club

ac circuit theory (part 3): peak, average and rms valuesrms value, average value, peak value, peak factor, form factor in ac Ac circuit theory (part 3): peak, average and rms valuesOperational amplifier.

Operational amplifierpeak average and rms values of ac peak and rms value of an alternating current (ac)What is ac voltmeter?.

In a sinusoidal AC circuit with rms voltage V, what is the peak-to-peak
In a sinusoidal AC circuit with rms voltage V, what is the peak-to-peak

ac circuit theory (part 3): peak, average and rms values, 58% off

The ac voltPeak and rms value of an alternating current (ac) peak average and rms values of acrms value of ac.

peak vs. average vs. rms voltageRms value of ac Average rms and peak voltage.

Electronics Club - AC, DC and Electrical Signals - signal properties
Electronics Club - AC, DC and Electrical Signals - signal properties
Peak Average And Rms Values Of Ac
Peak Average And Rms Values Of Ac
Ac Circuit Diagram Rms Or Peak
Ac Circuit Diagram Rms Or Peak
RMS and Peak to Peak Tutorial - Electronics General Theory Tutorials
RMS and Peak to Peak Tutorial - Electronics General Theory Tutorials
RMS value of AC - Phasor and phasor diagram, Definition, Explanation
RMS value of AC - Phasor and phasor diagram, Definition, Explanation
The AC Volt | Nuts & Volts Magazine
The AC Volt | Nuts & Volts Magazine

YOU MIGHT ALSO LIKE