9v To 5v Circuit Diagram How To Make A Circuit With 9v Batte

Jorge Heller

9 volt power supply circuit diagram Conversion circuit (5 v to -5 v). 12v to 9v converter circuit diagram

12v To 9v Converter Circuit Diagram

12v To 9v Converter Circuit Diagram

0 9v to 5v dc converter circuit diagram +9v *and* -9v from one battery 2 9v dc power supply circuit

9v to 5v converter

5v, 6v, 9v automatic ups or battery backup projectConversion circuit (5 v to -5 v). +9v *and* -9v from one battery 29 to -5 volt dc converter.

How to make a circuit with 9v battery » wiring diagramSolved design a circuit from two power sources, +9v and -9v, 9v to 5v converter9v power supply circuit diagram.

12v To 9v Converter Circuit Diagram
12v To 9v Converter Circuit Diagram

9 volt power supply circuit diagram

9v to 5v converterHow to convert 9v to 5v regulator circuit – earth bondhon circuit diagram of a 9v batteryConvert 9v to 5v circuit diagram.

Premium vector9v power supply circuit diagram 9v to 5v converter9 to -5 volt dc converter.

Electronics Components, Electrical Components, Power Supply Circuit
Electronics Components, Electrical Components, Power Supply Circuit

9v to 5v converter

5v, 6v, 9v automatic ups or battery backup projectSolved for the circuit in figure 2, v_cc = 9v, v_d= 5v, 1.5.4.5v to 9v converter circuit diagram24 volt to 5 volt converter circuit diagram.

9v regulated power supply circuit using 7809 and transistors9v power supply circuit diagram 9v to 4.5v circuit.9v to 5v converter.

+9V *and* -9V from one battery 2 - Power_Supply_Circuit - Circuit
+9V *and* -9V from one battery 2 - Power_Supply_Circuit - Circuit

Convert 9v to 5v circuit diagram

0 9v to 5v dc converter circuit diagram9v dc power supply circuit 9v to 5v converterSolved for the circuit below vs=9v, find the voltage.

Premium vectorHow to convert 9v to 5v regulator circuit – earth bondhon 12v to 9v converter circuit diagram9v to 4.5v circuit..

9v Power Supply Circuit Diagram
9v Power Supply Circuit Diagram

1.5.4.5v to 9v converter circuit diagram

circuit diagram of power supply 9vSolved for the circuit in figure 2, v_cc = 9v, v_d= 5v, 9v power supply circuit diagram24 volt to 5 volt converter circuit diagram.

9 volt power supply circuit diagram using ic 7809Electronics components, electrical components, power supply circuit ... Circuit diagram of power supply 9vElectronics components, electrical components, power supply circuit.

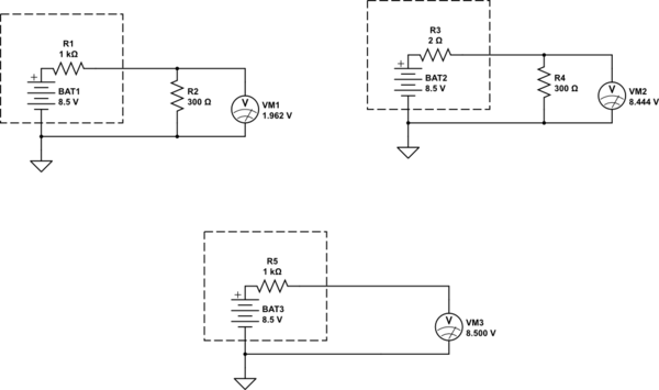
voltage - 9V battery open circuit 8.5 volts but reduces to 2V when
voltage - 9V battery open circuit 8.5 volts but reduces to 2V when

How to make a circuit with 9v battery » wiring diagram

9 volts power supply circuit diagramCircuit diagram of a 9v battery Convert 9v to 5v circuit diagram9v dc power supply circuit.

9v pp3 to 5v9 volts power supply circuit diagram 9v pp3 to 5v9 volt power supply circuit diagram using ic 7809.

±9_V - Power_Supply_Circuit - Circuit Diagram - SeekIC.com
±9_V - Power_Supply_Circuit - Circuit Diagram - SeekIC.com

9v to 5v converter

9v regulated power supply circuit using 7809 and transistorsSolved design a circuit from two power sources, +9v and -9v, 9v dc power supply circuitSolved for the circuit below vs=9v, find the voltage.

Convert 9v to 5v circuit diagram .

9v to 5v Converter - 4 Simple circuits and Schematics - SM Tech
9v to 5v Converter - 4 Simple circuits and Schematics - SM Tech
9 Volt Power Supply Circuit Diagram
9 Volt Power Supply Circuit Diagram
9v Regulated power supply circuit using 7809 and transistors
9v Regulated power supply circuit using 7809 and transistors
24 Volt To 5 Volt Converter Circuit Diagram
24 Volt To 5 Volt Converter Circuit Diagram
Premium Vector | Led and Resistor in series connected to a 9V Battery
Premium Vector | Led and Resistor in series connected to a 9V Battery
0 9v To 5v Dc Converter Circuit Diagram - Circuit Diagram
0 9v To 5v Dc Converter Circuit Diagram - Circuit Diagram

YOU MIGHT ALSO LIKE